Pericolele economice pentru 2024 pornesc de la deficitul excesiv, consideră profesorul universitar Cristian Păun, care atrage atenția și la riscurile unui an electoral. Într-un interviu pentru Gândul, prof. Cristian Păun ofertă și câteva recomandări românilor privind comportamentul de consum în anul care este pe cale să înceapă.
Principalul pericol pentru anul viitor este ca deficitul bugetar să fie mai mare decât cel prognozat, adică statul să se întindă cu cheltuielile cu mult mai mult decât își permite, ceea ce poate duce la o spirală inflație – salarii cu consecințe negative asupra puterii de cumpărare a românilor, consideră Cristian Păun, Cristian Păun, profesor universitar la Academia de Studii Economice (ASE) din București, în cadrul Facultății de Relații Economice Internaționale.
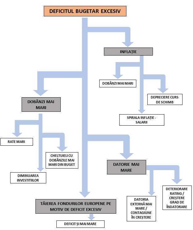
„În principiu, anul 2024 va fi identic cu cel din 2023. Dar mai rău. Ne va scutura mult mai tare și o să avem nevoie de alți 2-3 ani ca să ne revenim. Principalul pericol din spatele deficitului excesiv rămâne însă populismul, tipic unui an electoral. Care îl poate face și mai excesiv decât ne așteptăm”, scria profesorul universitar, într-o postare pe Facebook, pe care a o ilustra și cu o schemă succintă:

Preşedintele Klaus Iohannis a promulgat, joi, legea bugetului de stat pe anul 2024 şi legea bugetului asigurărilor sociale de stat pe anul 2024, după ce au fost votate în plenul reunit al Parlamentului, pe 20 decembrie.
Parlamentul a adoptat bugetul miercurea trecută cu 299 voturi „pentru” și 82 de voturi „împotrivă”. Premierul Marcel Ciolacu a transmis, după votarea bugetului de stat de către Parlament, că de la 1 ianuarie va demara proiecte noi de investiții. În ceea ce privește ținta de deficit asumată în bugetul de stat, premierul a întărit faptul că România începe să devină un stat serios și își va respecta angajamentul de a termina 2024 cu un deficit de 5%.
„Cunoaștem această discuție, a fost și anul trecut, s-a spus că vom termina cu 7,3% – 7,8%. Până la urmă, vom termina anul acesta cu cel puțin 0,5% mai puțin decât anul trecut. Automat, ca să respectăm această regulă, vom termina anul viitor cu 5%, pentru că așa ne-am angajat și începem să devenim un stat serios și responsabil în fața Uniunii Europene și a Comisiei Europene”, a precizat premierul.
„Investiții record, de peste 7% din PIB. Un plus de 27 miliarde față de acest an și dublu față de 2021. Creșterea veniturilor pentru 12 milioane de români: angajați cu salariul minim și pensionari”, spunea Marcel Ciolacu.
Guvernul Ciolacu aprobase legea bugetului de stat pentru anul 2024 în ședința din 14 decembrie. „Țintim o creștere economică de 3,4%, a doua cea mai mare din Uniunea Europeană. Asta înseamnă 150 de miliarde de lei în plus la PIB-ul României față de acest an”, spunea premierul Marcel Ciolacu.
Pe scurt, pentru 2024 sunt estimate:
Cheltuielile bugetului general consolidat au fost mai mari decât veniturile cu 73,55 de miliarde de lei, în primele 11 luni ale anului 2023, ceea ce reprezintă 4,64% din PIB, conform execuției bugetului general consolidat, dată publicității, joi, de Ministerul Finanțelor Publice.
La rugămintea Gândul, prof. Cristian Păun a detaliat acest raționament economic și a oferit câteva sfaturi din categoria „educație financiară” pentru anul care vine.
Reporter: Domnule profesor, care sunt previziunile dvs. pentru anul viitor în ceea ce privește pericolele pentru buget: În primul rând, aș vrea să ne axăm pe pericolele pentru omul obișnuit care se duce la piață, ce va simți în buzunar anul viitor?
Profesor Cristian Păun: În primul și în primul rând, pericolele pleacă, din punctul meu de vedere, în anul care va veni, de la ceea ce fac politicieni. Adică acțiunile politice cu siguranță vor avea un impact direct asupra vieții românilor și deja vedem acest impact. Care sunt problemele din aceste acțiuni ale politicienilor pentru anul care vine? În primul și în primul rând s-a plecat cu un deficit bugetar extrem de mare, 5% din PIB. Să nu uităm că anul acesta, pe 2023 am avut o estimare de deficit bugetar mai mică decât cea cu care pornim la drum în anul care vine, plus că încă o dată pornim la drum cu o creștere economică mult supraestimată, având în vedere că economia frânează, economia privată în România frânează de aproape un an de zile, mai ales pe producția industrială. Asta înseamnă că deficitul are toate șansele să fie mai mare de 5% din PIB, pe de o parte, pentru că PIB-ul nu va crește, se va contracta sau nu va crește cu viteza cu care spune Guvernul, și 3,5% din PIB. Pe partea cealaltă, avem acest deficit care cu siguranță nu va putea fi ținut sub control, mai ales într-un an electoral. Și atunci toate problemele pleacă de la această, să spunem, situație în care Guvernul se întinde extrem de mult peste cât îi permite plapuma și de acolo încolo apar consecințele, consecințele pentru cetățeanul de rând, care la prima vedere, pare a nu fi afectat de acest deficit excesiv.
Reporter: Dimpotrivă, românul obișnuit simte că are pensia un pic mai mare, poate se bucură.
Profesor Cristian Păun: Exact, pensia stă, în sectorul bugetar, salarii mai mari și așa mai departe. Și atunci, cumva, n-are această percepție. Dar deficitul bugetar are niște efecte macroeconomice clare. În primul și în primul rând produce inflație. De ce? Pentru că este vorba de o putere de cumpărare impresionată: 5% dintr-un PIB de vreo 200 de miliarde de euro înseamnă destul de multe miliarde de euro, bani pe care Guvernul îi are, dar pe care îi aruncă în consum în principal direct sau indirect, prin împrumuturi pe care le face. Deci, practic, guvernul a decis că pentru 2024 aduce de undeva din neant, din viitor, în principal din bunăstarea copiilor noștri, această sumă impresionantă pe care o aruncă în consum. Or asta nu poate să nu aibă un efect asupra prețurilor. Mai ales că multe din cheltuielile pe care le face în statul sunt cheltuieli cu salarii, pensii, asistență socială, în niciun caz cu investiții. Investițiile sunt marginale în acest buget.
Reporter: În ședința de Guvern de joi s-a decis eliminarea măririi de 5% pentru bugetarii care au primit deja o creștere în acest an, o completare la ordonanța „trenuleț”. Va avea impact?
Profesor Cristian Păun: Sigur că da. Asta arată cumva că până și Guvernul s-a speriat de ceea ce spunem noi și de ceea ce afirmăm și atunci cumva încearcă, sigur, să acționeze prudent. Dar nu îi va fi ușor. Nu-i va fi ușor, pentru că principalul pericol derivat in inflație este spirala inflație – salarii. Adică cu siguranță vor veni bugetari și vor spune, pentru că au crescut prețurile, „noi vrem să ne crească salariile, cel puțin în aceeași dinamică”. La privat lucrurile acestea se întâmplă mai greu, pentru că acolo privatul plătește salariile din ceea ce vinde. Mai exact, consumatorii acelor bunuri și servicii plătesc salariile oamenilor și profiturile antreprenorilor. E mult mai dificil acolo să vii și să spui „cresc salariile”, pentru că mai departe tu te lovește prin preț de puterea de cumpărare a românilor puternic afectată. Deci spirala inflație – salarii este foarte, foarte periculoasă, ca o consecință a inflației, care la rândul ei este o consecință a acestui deficit.
Reporter: Vă așteptați ca anul viitor, an electoral, cu patru tipuri de alegeri la termen, să fie greve, să iasă oamenii, nu știu, din sănătate, profesorii, să ceară salarii mai mari?
Profesor Cristian Păun: Sigur că da, doar că Guvernul va fi, părerea mea, foarte atent la acele categorii sociale numeroase. Adică fiind an electoral, va fi atent să-i mulțumească în primul rând pe cei mulți care pot ieși în stradă și pot face balamuc destul de mare. Și atunci cu siguranță are o strategie electorală Guvernul, pentru că oricum nu va putea mări tuturor aceste salarii și atunci cumva va trebui să aleagă. Va trebui să aleagă și cu siguranță alegerea va fi mai degrabă electorală, va fi mai degrabă orientată pe vot și cu ochi la urnele din anul electoral. Deci foarte probabil, foarte probabil cei mulți vor primi ceva, dar, fiind mulți, resursele sunt foarte importante din buget și atunci cumva Guvernul va alege pe cei mulți și importanți, dar nu le va putea acorda niște creșteri semnificative. Probabil va merge pe niște firimituri, asta dacă nu riscă această majorare a deficitului mult peste ce și-a propus. Eu nu cred că Guvernul se va încadra în 5% din PIB într-un an electoral robabil. Vom merge cu un deficit chiar peste cel din 2023, undeva către 7%. Am văzut și estimările făcute de Consiliul Fiscal, sunt și ele tot cam în zona respectivă. Deci, din punctul meu de vedere, se vor da ceva majorări, dar încă o dată, repet, se vor da aceste majorări foarte țintit electoral și nu în procentul pe care îl așteaptă aceste categorii sociale.
Reporter: Din analizele dvs., ce s-a întâmplat în anii electorali: a crescut deficitul, adică este acesta un pattern pentru economia românească?
Profesor Cristian Păun: Avem ultimul ciclu electoral – dar, sigur, acolo aveam problema pandemiei din 2020 – dar în ultimul ciclu electoral a început o astfel de situație. Undeva prin 2018 au început să crească foarte mult salariile în sectorul bugetar, a început acea idee de Lege a salarizării unitare, dar care n-a început cu categoriile numeroase, cum ar fi profesorii sau cei din sectorul sanitar, și atunci cumva, în 2018 – 2019 deja au crescut aceste cheltuieli. 2019 chiar a fost primul an în care am intrat pe procedură de deficit excesiv. Era înainte de alegeri, din păcate, e foarte greu de spus ce s-a întâmplat în 2020, pentru că acolo am avut peste deficitul excesiv cu care am început anul – 2019 a avut vreo 4% deficit. Practic, pandemia a mai adăugat undeva la 5% deficit. Dar într-adevăr, în anii electorali, politicienii cumva sunt diferiți, adică acționează diferit, încercând să atingă acea pace socială care să scoată oamenii la vot. Și sigur că au nevoie de aceste lucruri, pentru că ei în campanie electorală trebuie să lipească afișe, or pe afișele respective trebuie să scrie „V-am crescut pensia”, „V-am crescut salariul”, „V-am crescut alocația” și astea sunt cumva elemente de campanie electorală. Din păcate, ceea ce uită acești politicieni este că recuperarea după alegeri este foarte anevoioasă și noi, în loc să începem un ciclu electoral cu finanțele puse în regulă, cu finanțele în bună rânduială, pentru a putea construi, pentru a putea reforma, nouă ne ia vreo doi, trei ani să reparăm și să recuperăm aceste derapaje pe care le avem în anii preelectorali și electorali. Asta este România.
Reporter: O ultimă întrebare, la finan de ani: Ce sfaturi de dați românilor obișnuiți pentru anul viitor. Știu că sunteți un mare promotor al economisirii, al unei finanțări și a unei construcții inteligente a bugetului propriu. Este aceasta o recomandare pentru oamenii normali, să-și țină un pic din frâu cheltuielile, creditele?
Profesor Cristian Păun: Ați spus foarte bine cuvântul „inteligent”. Anul 2024 va fi în continuare un an al inflației mari, ceea ce înseamnă că va fi și un an al ratelor mari la bancă, pentru că dobânda include în ea rata inflației întotdeauna. Adică până la urmă, trebuie să fim inteligenți. Trebuie să fim mai inteligenți decât politicienii. Trebuie la nivel individual să fim prudenți. Deci cuvintele-cheie rămân și pentru 2024 prudență, inteligență și, evident, cumpătare. Pentru că nu va fi un an ușor. Inflația, în general, sărăcește pe cei săraci, pe cei cu venituri medii. Inflația deteriorează clasa de mijloc foarte, foarte mult și o aduce în zona de sărăcie. Dacă nu ești atent cu cheltuielile pe care le faci și în continuare, mergi pe același tip de comportament, ca și cum nu se întâmplă nimic în jurul tău, riști să sărăcești semnificativ de mult.
Reporter: Deci mai puține credite anul viitor?
Profesor Cristian Păun: Cu siguranță nu se recomandă viața pe credit, mai ales atunci când vorbim de dobânzi foarte înalte. Mai ales mai ales creditele pentru consum. Pentru că aceste credite pentru consum sunt cele mai periculoase, în sensul că – dau un simplu exemplu – în momentul în care tu te duci și să iei un credit de la bancă pentru a consuma, să zic, pentru a lua un televizor din magazin, TVA-ul e 19%, deci o cincime din creditul tău reprezintă taxă. Ar trebui să ne limităm la maxim creditele pentru consum și da, dacă este nevoie să facem credite, eventual refinanțări, eventual credite care să fie orientate către investiții, dacă se poate, investiții sigure și care să-ți aducă un venit care să plătească până la urmă aceste credite pe care le ai. Dar, oricum, și aici trebuie același lucru: prudență, cumpătare și inteligență.
Citiți: